冲刺小升初:2026春六年级下册语文晨读晚默每日一练核心解析

各位家长和同学们好,我是学科星。六年级下学期是小学阶段的最后冲刺期,六年级下册语文的学习不仅要攻克新课,更要统筹复习。为了帮大家养成良好的学习习惯,我特意整理了这份晨读晚默每日一练资料。这份电子版资料严密同步教材,是稳步提升语感与基础分的利器。

本套晨读晚默每日一练专项亮点:

  • 晨读篇目精选:涵盖六年级下册语文要求背诵的所有古诗词、名言警句及课文重点段落,通过每日朗读增强记忆。
  • 晚默实战强化:针对全册生字、高频词语及易错成语设计每日一练,确保基础知识点在默写中无死角覆盖。
  • 同步教材进度:内容由浅入深,完美契合2026春季学期教学大纲,让晨读晚默更有针对性。
  • 高清可打印版:排版清爽,支持随时下载打印,助力孩子轻松开启每日自主学习模式。

建议同学们坚持使用这份每日一练,用好晨间与傍晚的碎片时间。扎实的积累是六年级下册语文拿高分的关键。想要获取更多精品同步教辅,请持续关注学科星!

电子档预览

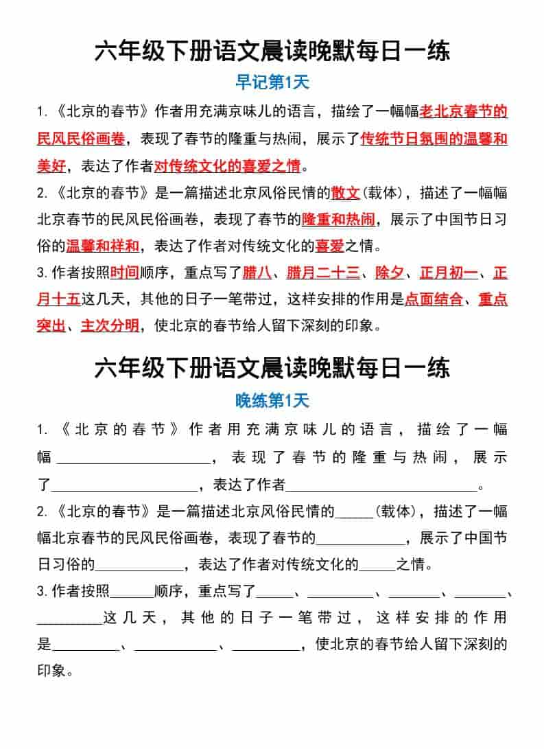
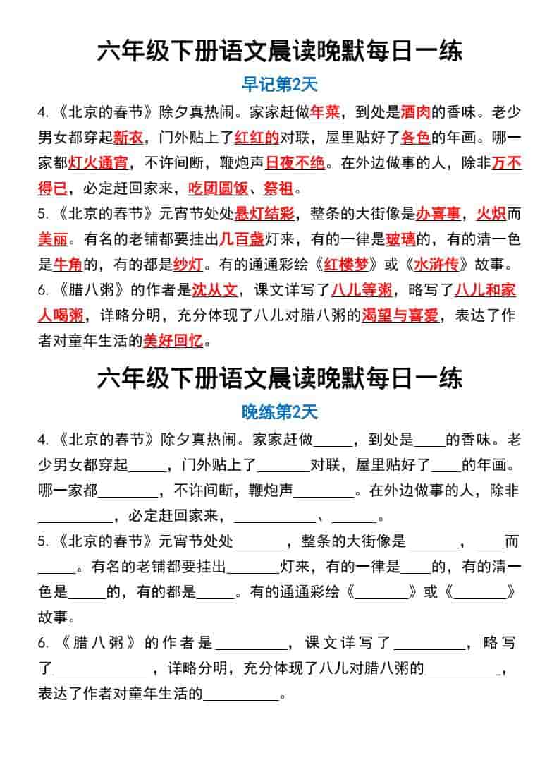
2026春六年级下册语文晨读晚默每日一练同步专项提分全册电子版资料
2026春六年级下册语文晨读晚默每日一练同步专项提分全册电子版资料

——预览已结束,还剩13页未读——
完整版请下载后查看,开通会员可下载全站文档

声明:学科资料星-全网小学初高中教辅资源发布平台,本站所有文章,如无特殊说明或标注,均为本站原创发布。任何个人或组织,在未征得本站同意时,禁止复制、盗用、采集、发布本站内容到任何网站、书籍等各类媒体平台。如若本站内容侵犯了原著者的合法权益,可联系我们进行处理。