2026春季六年级下册语文第二单元预习单内容预览
为了帮助孩子在2026春学期打好基础,我们特地推出了这份六年级下册语文第二单元课前预习单。本单元重点引导学生走进中外文学名著的世界,通过系统的课前预习,可以显著提升孩子的课堂听课效率。
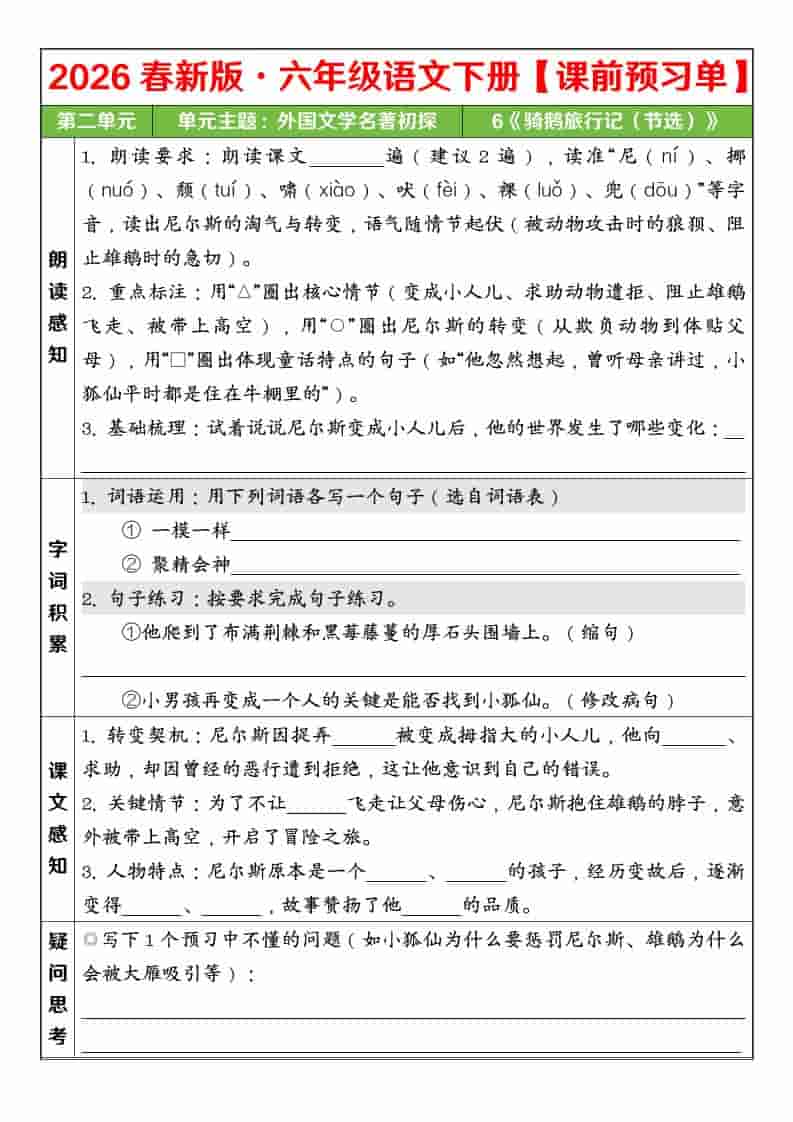
预习单核心重点目录
- 基础生字词:梳理本单元《鲁滨逊漂流记》、《骑鹅旅行记》等课文中的重点生字及多音字。
- 课文导读与背景:了解名著作者背景,初步感知长篇小说的主要情节和人物形象。
- 核心问题思考:针对单元重点设计启发性问题,引导孩子在阅读中主动思考。
- 词语积累与应用:摘录课文中的优美语句,夯实阅读理解基础。
这份六年级下册语文预习单设计科学,完全贴合第二单元的教学目标。高清电子版文档支持直接下载打印,是学生自主学习与家长课前辅导的高效辅助资料。
电子档预览


——预览已结束,还剩2页未读——
完整版请下载后查看,开通会员可下载全站文档
声明:学科资料星-全网小学初高中教辅资源发布平台,本站所有文章,如无特殊说明或标注,均为本站原创发布。任何个人或组织,在未征得本站同意时,禁止复制、盗用、采集、发布本站内容到任何网站、书籍等各类媒体平台。如若本站内容侵犯了原著者的合法权益,可联系我们进行处理。

评论(0)